网站首页
公司概况
公司介绍
公司结构
新闻中心
工作动态
通知公告
政策法规
时政要闻
工程项目
宿州工业互联网平台
宿州人工智能算力中心
宿州未来城产业园
宿州信息化产业引导基金
宿州信息化项目管理平台
专题专栏
党纪学习教育
学习宣传贯彻党的二十大精����� �������Ƴ������������ �������Ƴ������������ �������Ƴ����������� �������Ƴ�������神
党史学习教育
文明城市
信息公开
党群工作
企业文化
联系方式
您当前所在的位置:
首页
>
专题专栏
>
党纪学习教育
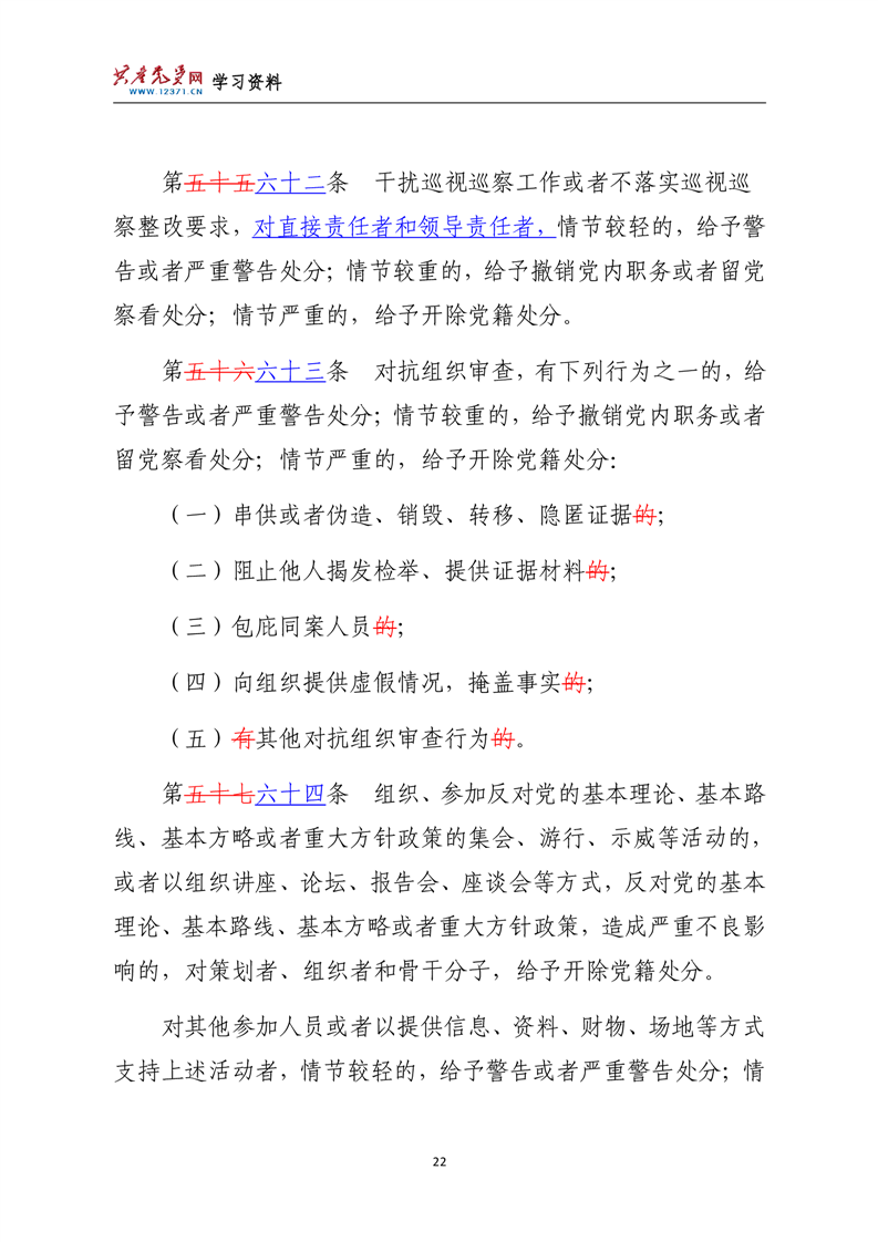
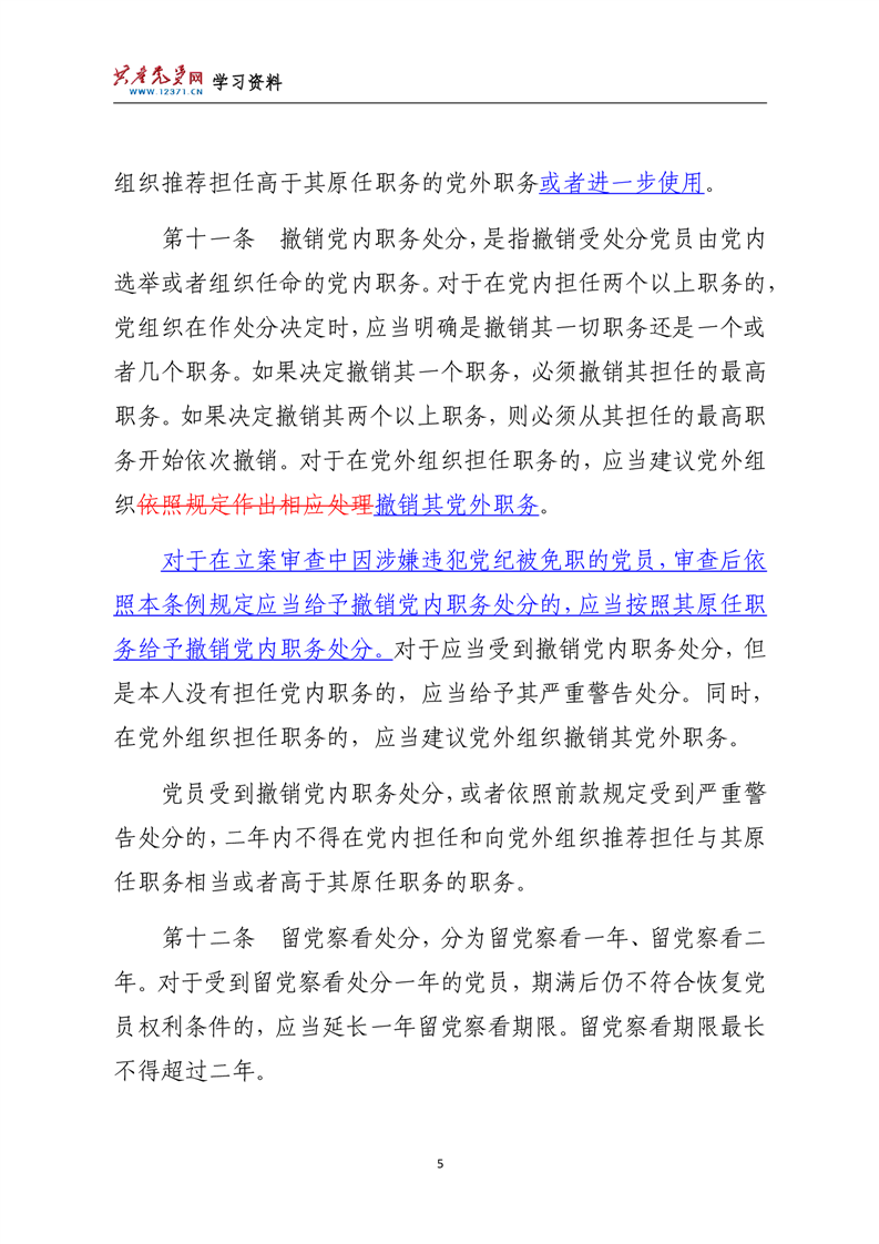
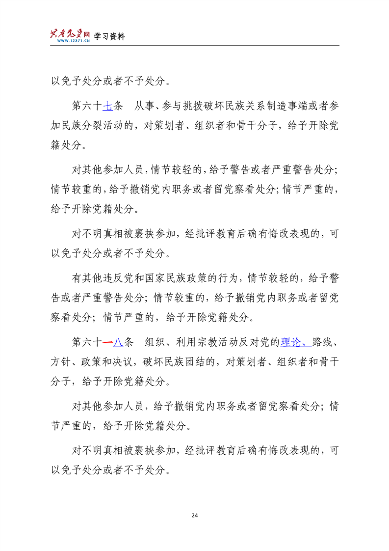
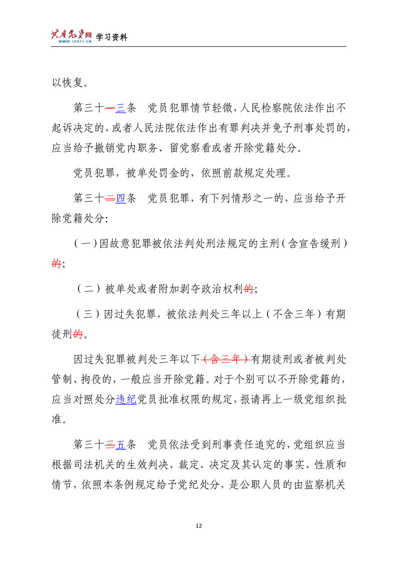
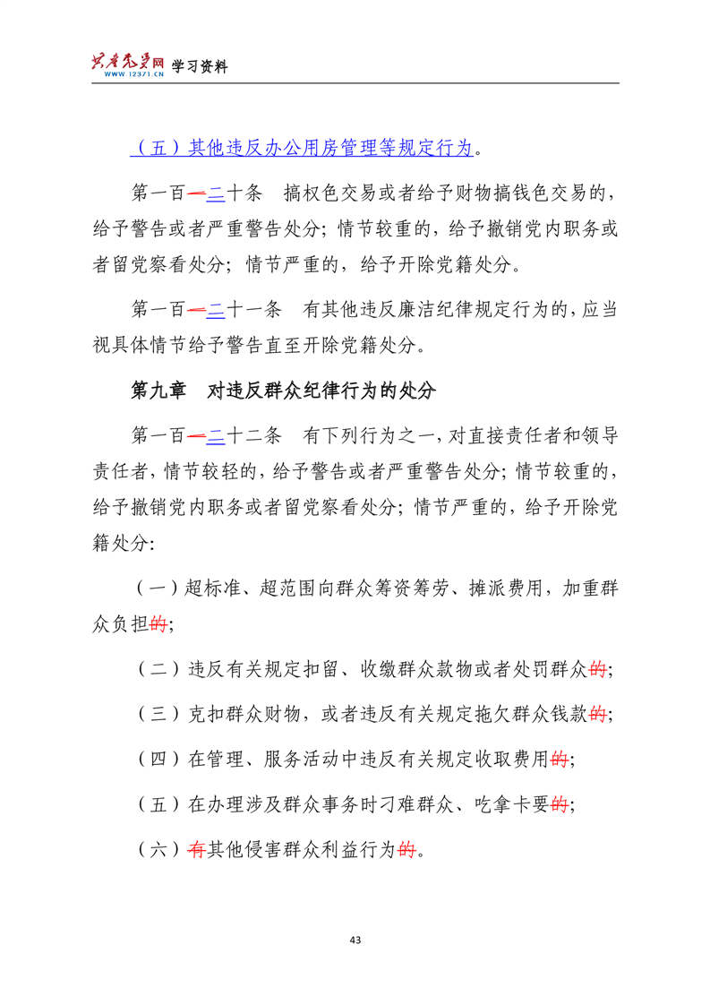
《条例》新旧对照
发布时间:2024-05-23 16:40
点击数:
来源:共产党员网
【字体:
大
中
小
】
扫一扫在手机打开当前页
打印本页
关闭窗口
主办单位:云都(宿州)大数据发展有限公司
地址:安徽省宿州高新区汴阳三路华瑞大厦
京ICP证000000号
皖公网安备 3413020200054����� �������Ƴ������������ �������Ƴ�������2号
本站支持IPv6访问